标准动态 | 2026年汽车标准实施信息速递
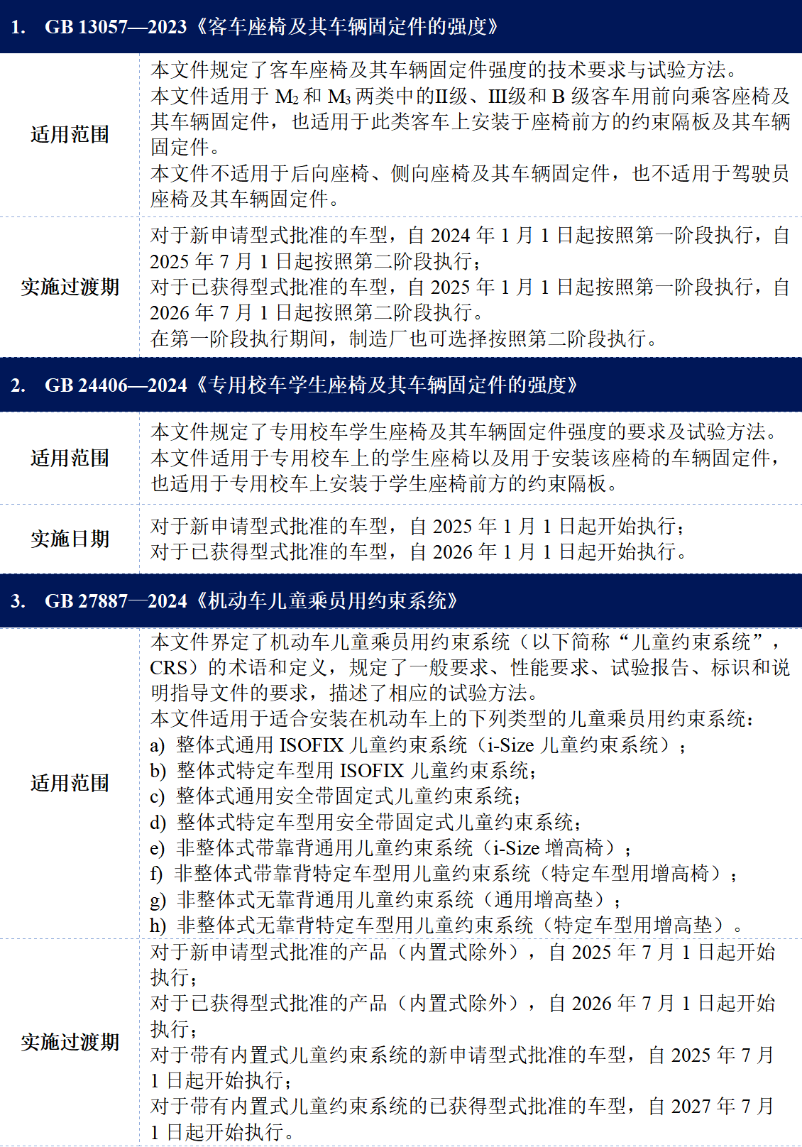
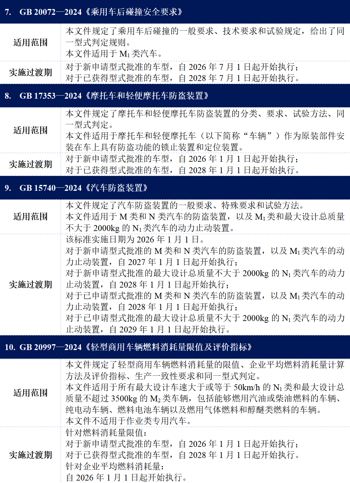
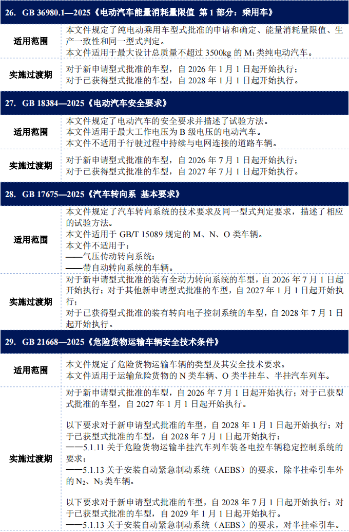
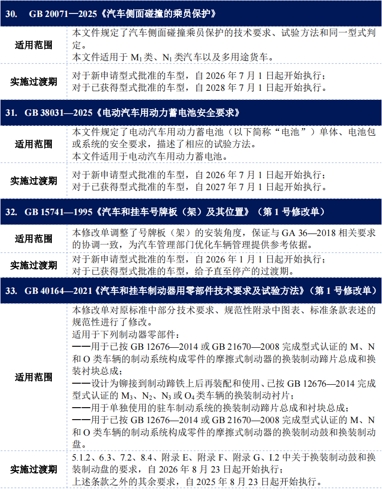
时序更替,新程启幕。新年伊始,为推动汽车标准有效落地实施,全国汽车标准化技术委员会梳理了即将于2026年实施的汽车标准信息。具体情况如下:
注:标准信息截至2026年1月5日,后续或有更新,请关注汽标委公众号获取最新信息。
表1








表2

表3

15
2026-04
全国汽标委智能网联汽车分委会(SAC/TC 114/SC 34)秘书处(以下简称秘书处)于2026年4月7日至4月10日在福州组织召开了智能网联汽车相关标准系列会议及汽车信息安全标准工作组第十九次会议……
07
2026-04
全国汽标委智能网联汽车分委会(SAC/TC 114/SC 34)秘书处(以下简称秘书处)于2026年3月30日至4月3日在苏州组织召开了智能网联汽车相关标准系列会议及自动驾驶标准工作组第十七次会议。来……
03
2026-04
2026年4月1至2日,汽车电子环境及可靠性评价工作组2026年第一次会议在无锡召开,来自整车企业、零部件供应商、检测机构等单位的五十余位专家代表参加了本次会议。与会专家对GB/T 28046《道路车……
23
2026-04
2026年4月16-17日,国际标准化组织道路车辆委员会摩托车及轻便摩托车分技术委员会电动摩托车及电动轻便摩托车工作组第70次会议在荷兰阿姆斯特丹召开。本次会议由雅马哈发动机欧洲有限公司承办,来自中国……
17
2026-04
各相关单位:随着汽车电动化与智能化技术的快速发展以及线控技术的广泛应用,传统底盘已逐渐发展为响应更快、精度更高、安全性与智能化兼备的智能底盘。智能底盘作为车辆行驶控制的核心载体,其技术迭代与产业发展决……
05
2026-03
为使行业全面系统有效应用功能安全和预期功能安全技术,推动新能源汽车和智能网联汽车安全运行,提升中国汽车产业整体技术、质量和管理水平,中国汽车技术研究中心有限公司中国汽车标准化研究院将于2026年3月2……
26
2024-04
关于召开GB 22757-2023《轻型汽车能源消耗量标识》等汽车整车系列国家标准宣贯会的通知 各相关单位:由全国汽车标准化技术委员会与中国标准化协会汽车分会联合主办的GB 22757-2023《轻型汽车能源消耗量标识》等汽车整车系列国家标准宣贯会定于2024年5月30日在山东省青岛市召开…
03
2021-09
关于组织召开GB 17675-2021《汽车转向系 基本要求》强制性国家标准宣贯会的通知 各相关单位:强制性国家标准GB 17675-2021《汽车转向系 基本要求》已经由国标委批准发布,并将于2022年1月1日实施,为使有关企业、检测机构更好地理解、贯彻、实施该标准,受全国汽车标准化技术委…
22
2021-07
中国标准化协会汽车分会(简称中汽标协)于2021年7月22日,在黑龙江省哈尔滨市组织召开了“燃料电池汽车、电动汽车换电安全和无线充电等七项电动汽车国家标准宣贯会”。来自国内各家整车、电池部件企业代表和科研检测机构的专家80余人,通过现场会议的形式,对标准、试验和相关…
时序更替,新程启幕。新年伊始,为推动汽车标准有效落地实施,全国汽车标准化技术委员会梳理了即将于2026年实施的汽车标准信息。具体情况如下:
注:标准信息截至2026年1月5日,后续或有更新,请关注汽标委公众号获取最新信息。
表1
2026年实施的强制性国家标准








表2
2026年实施的推荐性国家标准

表3
2026年实施的行业标准

扫码
关注订阅号
